Purification engineering technology research center of Sichuan Province Natural Medicine
四川省天然药物分离纯化工程技术研究中心

公司要闻

荭草苷的药理活性研究进展

本文来自:    发布时间:2025-03-13

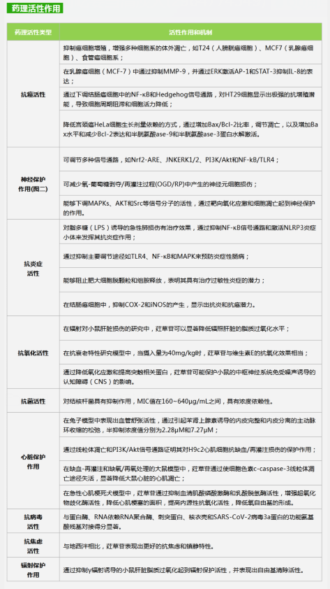
荭草苷(Orientin)是一种类黄酮苷类物质,具有抗癌、抗氧化、神经保护、心血管保护、抗过敏、抗炎等多种生物学特性。它存在于多种植物中,如路依保斯茶、圣罗勒西番莲属、金莲花属、刚竹属。荭草苷具有良好的抗癌、神经保护、抗炎和抗氧化活性。希望这篇作用机制研究综述能够帮助药物研究人员和制药企业找到一种有效的天然药物,用于治疗具有潜在作用机制的不同疾病[1]


英文名: Orientin

中文名:荭草苷

CAS号:28608-75-5

分子式:C21H20O11

分子量:448.38 g/mol

结构类型:Flavones/Flavanones

来源:路依保斯茶、圣罗勒、西番莲属、金莲花属、刚竹属

溶解性:溶于DMSO,不溶于甲醇、乙腈、水

LogP:-0.2

中文副名:荭草素,红蓼苷,东方蓼黄素

英文副名: Lutexin, Luteolin 8-C-glucoside,Luteolin 8-C-β-glucopyranoside,Luteolin 8-C-β-D-glucopyranoside





普思生物可大量供应荭草苷,并可根据客户应用要求进行委托定制生产。


形状:固体
颜色:黄色
储藏条件:密闭、干燥、常温
供应规格:克级至公斤级供应,有成熟工艺,稳定供应


上一篇:喜报 | 成都普思再次通过CNAS复评审,实力护航产品质量

下一篇:酰化黄酮糖苷的分类及其生物活性

联系我们

4000-369-963  028-85370565

3004654993@qq.com

四川省 成都市 武侯区 武科西二路8号

关于普思

 新闻资讯

研发机构

 服务平台

产品

中药化学对照品

化合物库

热销原料

技术服务

高分辨质谱分析

药物单体纯化

中药创新药

普思生物为您提供中药化学对照品、高纯化学试剂、天然产物化合物库等优质产品,
仅用于科学研究、工业应用等非医疗用途范畴,不可用于人的临床治疗或试验,非药用,非食用。

友情链接:全球化学品供应商搜索   盖德化工网    成都普思生物科技股份有限公司版权所有   蜀ICP备08100078号

在线
咨询

在线咨询服务时间:8:30-17:30

选择客服在线沟通:

咨询
热线

4000-369-963  
7*24小时客服服务热线


028-85370565 / 18080489829 (何女士)

关注
微信

关注官方微信
顶部