Purification engineering technology research center of Sichuan Province Natural Medicine
四川省天然药物分离纯化工程技术研究中心

行业及政策

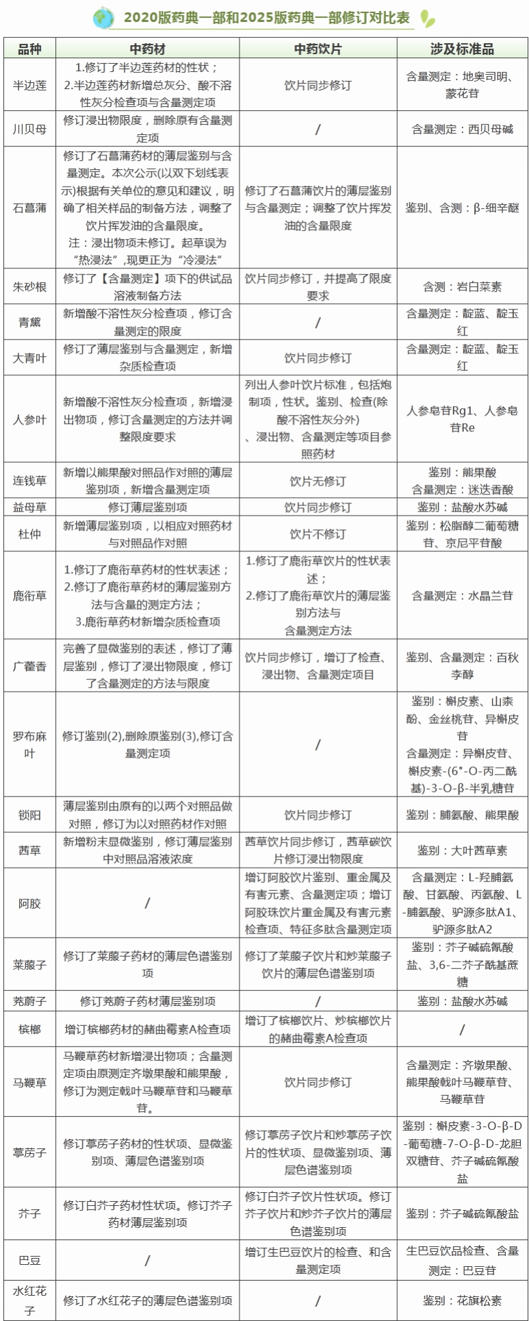
2025版药典一部对比2020版药典一部增修订情况

本文来自:    发布时间:2025-05-15





上一篇:中药药学变更研究——为中药企业排扰解难

下一篇:重磅更新丨国家药典委员会拟修订《中国药典》2020年版一部中使用乌头碱对照品、士的宁对照品的54个中成药品种标准

联系我们

4000-369-963  028-85370565

3004654993@qq.com

四川省 成都市 武侯区 武科西二路8号

关于普思

 新闻资讯

研发机构

 服务平台

产品

中药化学对照品

化合物库

热销原料

技术服务

高分辨质谱分析

药物单体纯化

中药创新药

普思生物为您提供中药化学对照品、高纯化学试剂、天然产物化合物库等优质产品,
仅用于科学研究、工业应用等非医疗用途范畴,不可用于人的临床治疗或试验,非药用,非食用。

友情链接:全球化学品供应商搜索   盖德化工网    成都普思生物科技股份有限公司版权所有   蜀ICP备08100078号

在线
咨询

在线咨询服务时间:8:30-17:30

选择客服在线沟通:

咨询
热线

4000-369-963  
7*24小时客服服务热线


028-85370565 / 18080489829 (何女士)

关注
微信

关注官方微信
顶部